通知公告
【转发】关于举办北京师范大学珠海校区第五届“银河杯”乒乓球团体赛的通知
各书院团委、学院团委(团总支)、研究生管理服务中心团委:
为促进学生全面发展,丰富校园体育文化生活,北京师范大学珠海校区团委、体育中心拟举办第五届“银河杯”乒乓球团体赛。现将相关事宜通知如下:
一、主办单位
北京师范大学珠海校区团委
北京师范大学珠海校区体育中心
二、承办单位
北京师范大学未来教育学院体育系
北京师范大学珠海校区青年体育发展协会
北京师范大学珠海校区乒乓球社
三、活动时间
2026年5月9日-5月10日
四、活动地点
风雨操场
五、报名办法
(一)参赛资格
北京师范大学珠海校区在读学生(非体育专业)
(二)参赛要求
1.各二级单位团委(团总支)自行组织院赛,面向本单位学生公开选拔,选派一支队伍代表本单位参赛。每队需填报领队1名,参赛队员4-6名(其中男女运动员各2-3名);
2.每支队伍需配备领队,且设一名队长,领队及队长需提供联系方式,以便后续联络;
3.每名运动员至多兼项两项,需赛前明确参赛小项;
4.一名选手不可在两支队伍注册参赛,违者取消比赛资格。
(三)报名规定
1.各代表队需于2026年4月30日(周四)12:00前将领队、队长、运动员相关报名材料(附件1:球队报名表、附件3:队员保险信息收集表)压缩打包发至青年体育发展协会公共邮箱bnuzh_qingniantyzx@163.com,命名格式为:第五届“银河杯”书院/学院名称+队伍名称。
2.各代表队领队、队长及时添加工作人员微信:lym18708492831入群(备注:球队名称+领队或队长),以便后续通知。
3.各参赛队伍需填写《安全承诺书》纸质版(附件2:安全承诺书),于赛前联席大会暨安全培训会上交。未上交的队伍将无法参赛。
(四)赛前联席大会暨安全培训会
为切实做好比赛期间各项工作,扎实开展安全教育培训,青年体育发展协会拟于2026年5月7日(周四)组织召开第五届“银河杯”乒乓球团体赛赛前联席大会暨安全培训会,具体开展时间、地点和要求将在微信群内通知。
六、竞赛办法
(一)项目设置
1.比赛项目构成
本次混合团体赛包含以下五个竞赛项目:男子单打、女子单打、男子双打、女子双打、混合双打
2.赛程顺序规则
比赛将启用两块乒乓球台同步进行,主办方默认顺序安排如下:
(1)第一轮
球台 1:男子单打
球台 2:女子单打
(2)第二轮
球台 1:男子双打
球台 2:女子双打
(3)第三轮
球台 1:混合双打
3.比赛顺序调整规则
比赛顺序可结合队伍战术配置、选手体能状态、项目优势等因素灵活排序,具体出场顺序由双方队长赛前协商确定。(若协商无果,默认主办方比赛顺序)
4.流程要求
需在开赛前5分钟向裁判组提交书面确认的双打顺序表,经裁判组备案后正式生效,赛中不得临时变更顺序。
(二)竞赛形式
主要为混合团体赛,分成两个阶段。
1.第一阶段:积分赛阶段
小组单循环积分赛。各队伍代表抽签分为2个小组进行单循环积分赛。每场比赛胜者得2分,负者得1分,弃权得0分,根据积分累计得分进行排名,各小组积分前两名的队伍进入第二阶段比赛。如有积分相同的情况,将按照彼此之间的胜负关系决定排名,胜者名次列前;若出现多支队伍积分相同的情况,则先计算队伍之间的C值,C值=胜局总数/负局总数,C值高者名次列前;若C值相等,则比较队伍之间的Z值,Z值=总得分数/总失分数,Z值高者名次列前。
2.第二阶段:决赛阶段
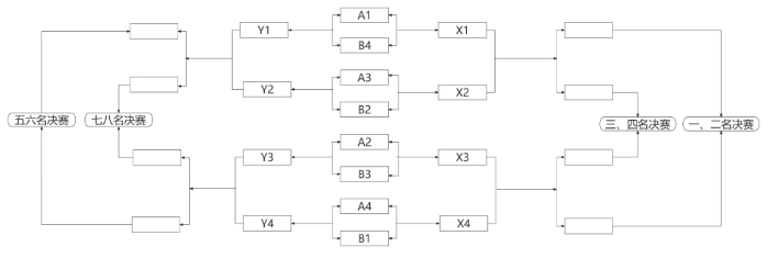
单循环积分赛各小组前四名进入第二阶段,第一阶段的胜负关系及积分在本阶段无效。四支队伍按照小组赛积分排名后进行比赛,具体见下图。

(三)竞赛规则
1.比赛以中国乒乓球协会审定的最新《乒乓球竞赛规则》作为标准。
2.比赛开始前双方猜球,获胜者先选择发球权或场地权,另一方运动员应有另一选择权。发球为两球换发制,双方比分都达到10分或实行轮换发球法时,采取一球换发制。
3.两队之间每场比赛采用五局三胜制(每支队伍都需打满5项比赛,即男子单打、女子单打、混合双打、男子双打、女子双打。如出现一方率先赢得3局比赛,经双方协商同意不继续进行接下来的小项比赛,则剩余小项比分记作0:0)。每一小项比赛采用三局两胜制,每局比赛为11分制,10分平后先多得两分的一方为胜方。当比赛到达15分后将采用5分制,即谁先得5分即胜利。
(四)竞赛细则
1.场地、裁判及比赛用球均由主办单位提供。各参赛队伍所需的其他装备和用品(包括服装、球拍、饮用水等)均由各参赛队伍自行解决。
2.为确保赛事流程规范且兼顾灵活性,每轮对阵的两支队伍需优先进行男子单打与女子单打比赛,作为团体赛的首两项对决。完成上述两项单打比赛后,剩余三项双打项目(男子双打、女子双打、混合双打)的出场顺序,可由双方队长根据队伍战术安排、选手状态等实际情况商议决定,协商结果需在开赛前向裁判组报备确认。(若有特殊情况可两队协商同意后更换固定顺序)
3.特殊情况
若因天气原因或各队伍自身特殊情况所推迟的单循环积分赛,统一安排在单循环积分赛结束后补赛。若规定的补赛时间双方中任一球队无法到场,视为弃权。
(五)竞赛要求
1.比赛用球:双鱼V40+三星白球(积分赛阶段使用)和红双喜D40+三星白球(决赛阶段使用)。
2.服装:建议各队伍队员统一服装,不得佩戴任何饰品进行比赛。
3.请各参赛人员在预定比赛开始时间前10分钟到达比赛场地,做好相应的热身运动。若参赛运动员在比赛开始后10分钟内仍未到场的,视为弃权,场分、局分、分数均记为0。
4.参赛队伍需要在报名时确定各球员比赛项目,比赛时的出场顺序以报名信息为准,若无特殊情况将不予更改。
5.比赛期间参赛人员出现违反比赛规则的情况以裁判员的判罚为准。
七、奖励办法
1.对冠军队伍、亚军队伍和季军队伍颁发牌匾、奖牌和荣誉证书。对获得前八的参赛队伍颁发牌匾和荣誉证书。
2.设立优秀组织奖。
北京师范大学珠海校区团委
北京师范大学珠海校区体育中心
2026年4月1日
