北京师范大学珠海校区固定资产验收审批
操作指引(试行)
校区各单位:
为规范校区固定资产验收工作,严格履行固定资产验收责任制,根据《北京师范大学固定资产管理办法》《北京师范大学仪器设备验收建账实施细则(试行)》等相关规定,结合校区实际情况,制订了《北京师范大学珠海校区固定资产验收审批表》,现将相关操作指引说明如下:
(1)单台套20万元(不含)以下的仪器设备或5万元(不含)以下(单价或批量)的家具
(2)单台套20万元(含)-40万元(不含)的仪器设备或5万元(含)以上(单价或批量)的家具


注:参与验收的人员对采购标的的品牌/规格/型号、数量、各技术参数等是否符合合同要求并明确签署验收是否合格的意见。
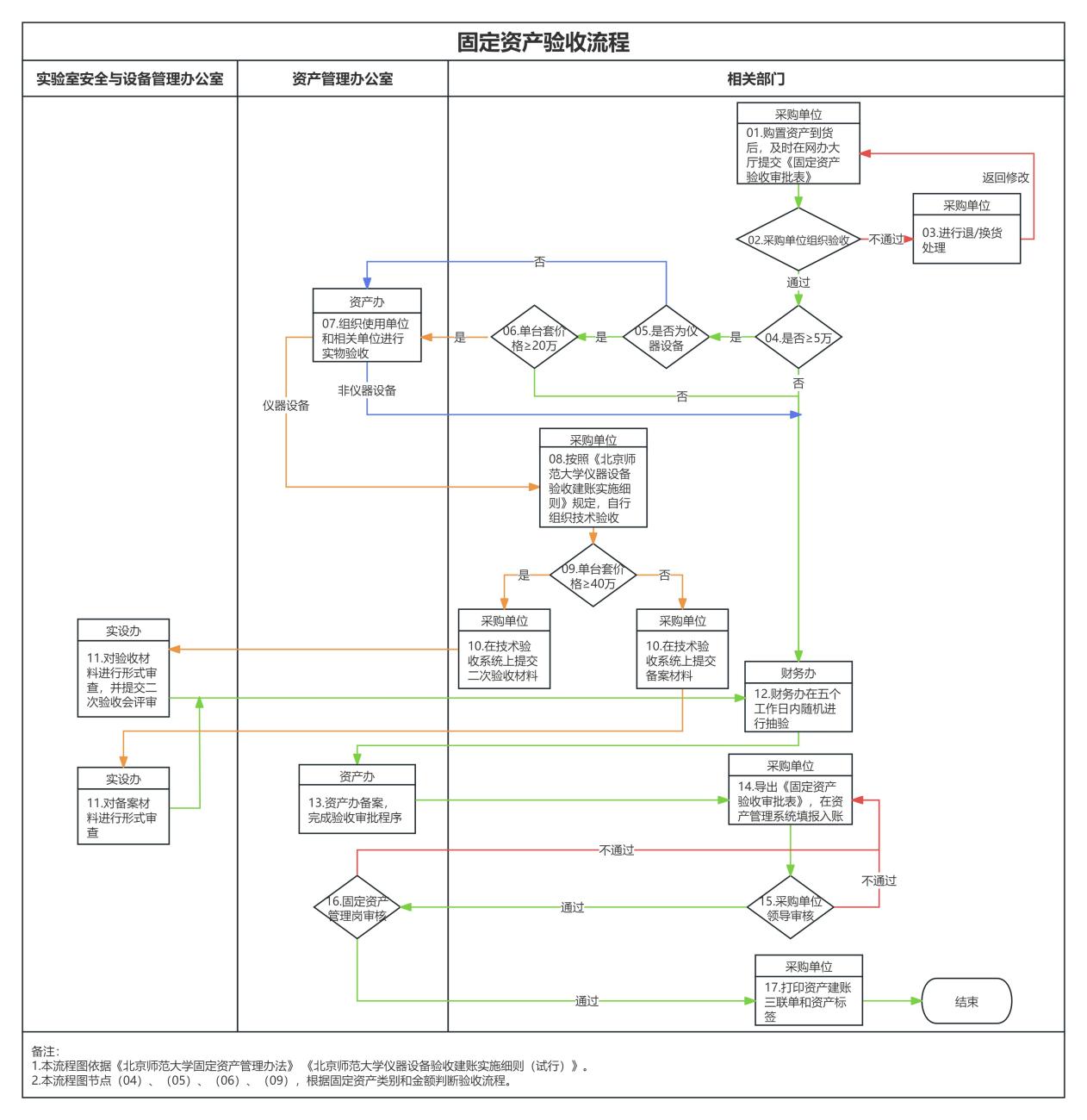
附件:固定资产验收流程图
资产管理办公室
2024年11月26日
附件:固定资产验收流程图
